To properly display this page you need a browser with JavaScript support.
infra:NET Expert
ich bin User
×
infra:NET Expert
infra:NET ERP
Steckbriefe
Sonstige
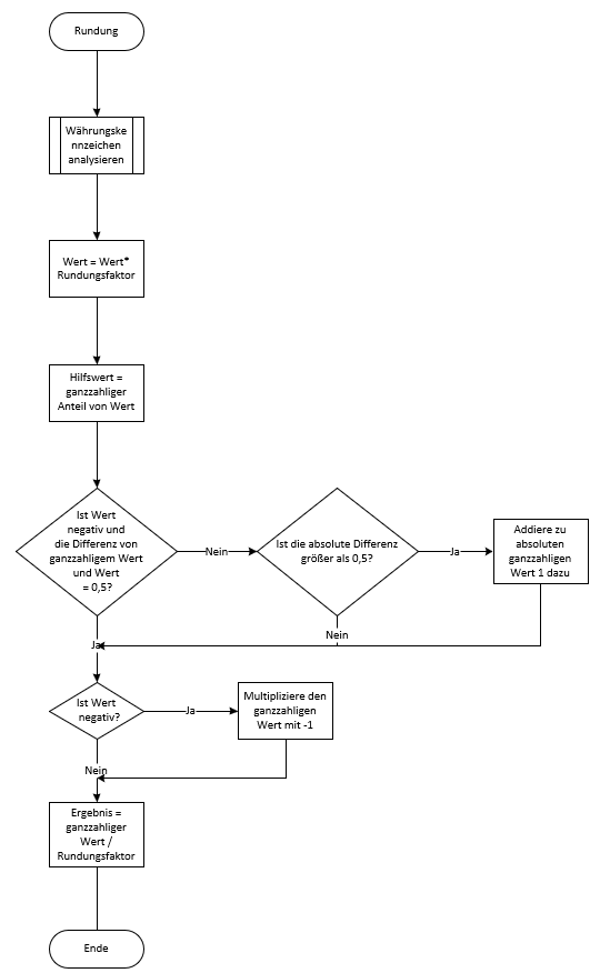
Rundung
8 Methode „runden“
8.2 Beschreibung
Vorherige Seite
Nächste Seite
Druckversion
To properly display this page you need a browser with JavaScript support.
8.2 Beschreibung